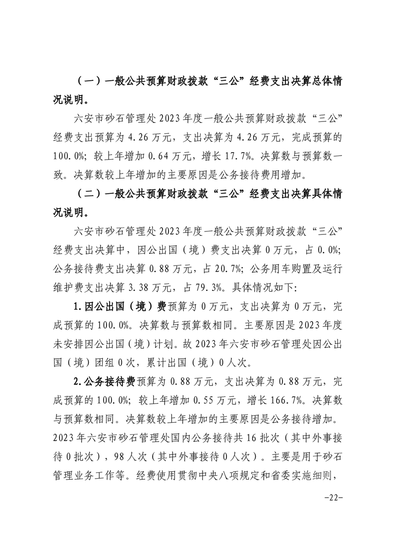
首页
老人专区
标签库
运行情况
手机版
OA办公
English
简体
繁体
首页
领导之窗
走进六安
政务公开
政务资讯
解读回应
办事服务
互动交流
政府数据
政务新媒体
政务公开
当前位置
首页
政务公开
导航
首页
领导之窗
市
情
数
据
新媒体
政务公开
资
讯
办
事
互
动
市长信箱
一网搜
一网搜
关闭搜索
搜索热词:
首页
领导之窗
走进六安
政务公开
政务资讯
解读回应
办事服务
互动交流
政府数据
政务新媒体
首页
>
政务公开
> 市砂石管理处
>
财政预决算
>
部门决算
索
引
号:
/202408-00001
组配分类:
部门决算
发布机构:
市砂石管理处
主题分类:
财政、金融、审计,其他
成文日期:
暂无
发文日期:
2024-08-28 09:59
文 号:
关
键
词:
名 称:
六安市砂石管理处2023年度部门决算
索
引
号:
/202408-00001
组配分类:
部门决算
发布机构:
市砂石管理处
主题分类:
财政、金融、审计,其他
成文日期:
暂无
发文日期:
2024-08-28 09:59
文 号:
关
键
词:
名 称:
六安市砂石管理处2023年度部门决算
六安市砂石管理处2023年度部门决算
浏览次数:
信息来源: 市财政局
发布时间:2024-08-28 09:59
字号:
大
中
小
下载
我要纠错
打印
收藏
附件1:2023年度项目支出绩效自评表.pdf
附件2:“砂石征收管理经费”项目支出绩效评价报告.pdf
文件下载
政策咨询
如果您对该政策文件有疑问,可以点击“
我要问
”在线咨询,也可以拨打上方的电话咨询相关部门,或者拨打市长热线:0564-12345。
标签:
扫一扫在手机打开当前页