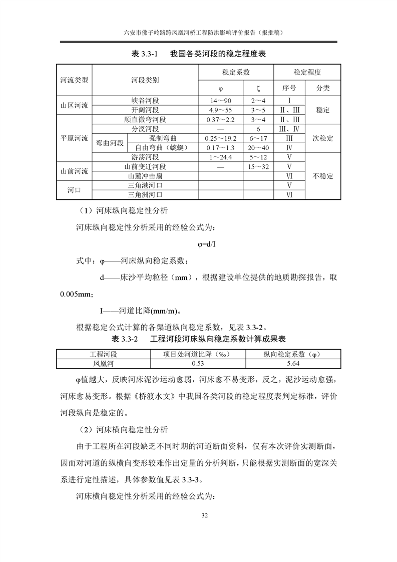
六安市佛子岭路跨凤凰河桥工程防洪影响评价报告(报批稿)















































































标签:
扫一扫在手机打开当前页
关联信息



皖公网安备 34150102000050号