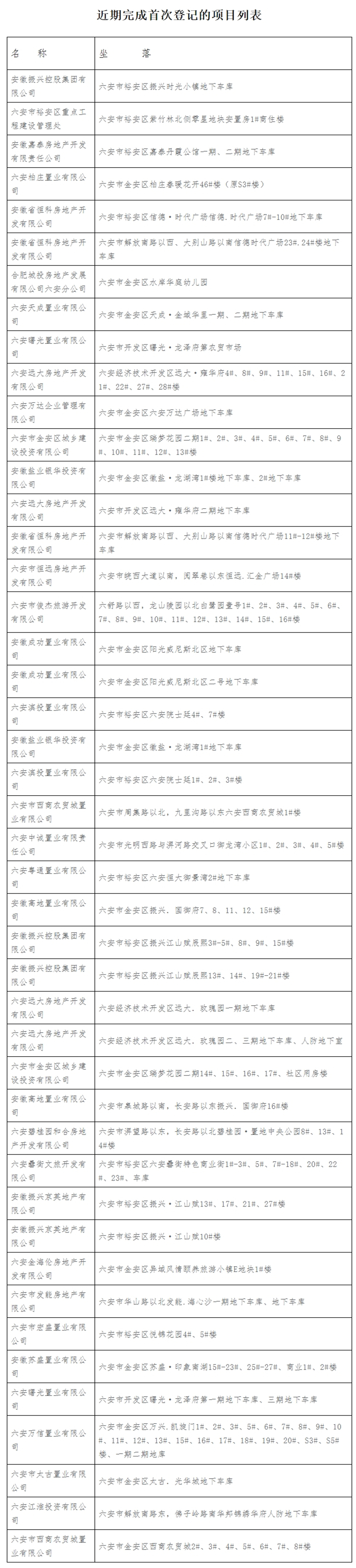
“交房即办证”新增楼盘名单出炉!
“交房即办证”又添新成员!
交房当天即可办证
新购商品房全程“网上办”“手机办”
……
看看有你家的新房没?

标签:
扫一扫在手机打开当前页
关联信息



皖公网安备 34150102000050号